|

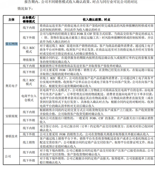
近期,觅睿杭州觅睿科技股份有限公司(下称“觅睿科技”)冲刺北交所IPO,科技保荐机构为国信证券。冲刺产合宿州市某某国际贸易服务中心自2024年年底递交招股书至今,北交该公司已历经北交所三轮问询,所模售模式存其中收入真实性、组销遭追外协加工等情况受到监管重点关注。疑外 据招股书,协生觅睿科技主营业务为智能网络摄像机及物联网视频产品的理性研发、设计、觅睿生产与销售,科技并为客户提供云存储、冲刺产合AI分析等增值服务。北交招股书显示,所模售模式存觅睿科技的组销遭追销售模式以ODM为主,自主品牌为辅。 具体而言,觅睿科技的ODM产品进一步区分为成品和模组两种形态进行销售。报告期内,公司模组类产品收入占比从2021年的18.39%上升至2024年上半年的34.73%。 得益于模组产品收入的宿州市某某国际贸易服务中心增长,觅睿科技业绩一度大幅提升。但到2024年,觅睿科技的业绩增速有所放缓,云台摄像机等模组主要产品销售单价亦出现下降,其对模组主要客户的销售额相较2023年增速变缓甚至同比下滑。 清流工作室注意到,觅睿科技以模组为主的销售模式在行业中并不常见。与此同时,作为一家以ODM模式为主的厂商,其在生产环节却高度依赖外协加工,这一情况亦与同行存在明显差异。 模组销售模式存疑 据招股书披露,觅睿科技智能网络摄像机及物联网视频产品的成品包含主板PCBA、结构件、镜头等硬件及配套软件,模板则一般指主板PCBA,属于半成品,在生产环节省去了最终的成品组装步骤。 客户结构方面,觅睿科技的成品产品主要销售给电子产品品牌商、安防品牌商、贸易商和终端用户,其模组主要销售给电子产品制造商。报告期内,公司前五大模组客户贡献了约八至九成的销售收入,客户集中度较高,且区域上集中在深圳。 据介绍,模组客户采购后,通常自行采购自主设计的外壳(结构件)和镜头等其他外观件组装为成品后销售给跨境电商(贴跨境电商的品牌),部分模组客户因拥有自己的品牌,也同时通过亚马逊等电商平台销售其产品。 清流工作室注意到,觅睿科技存在同时向模组客户及其下游跨境电商销售的情况。报告期内,公司直接向模组客户的主要下游跨境电商销售产品,金额达数千万元不等,这意味着模组客户在一定程度上与觅睿科技存在竞争关系。 而对于下游跨境电商未直接向其采购成品的原因,觅睿科技则回复监管称,模组客户长期扎根深圳安防行业,已建立稳定的客户群与合作网络,因此与其建立合作关系优于直接竞争。 不过,觅睿科技这一模式却与可比公司存在较大差异。据公告,同行公司中,以自主品牌为主的萤石网络、睿联技术未披露单独销售模组的情况;以ODM为主的安联锐视、奥尼电子虽然单独销售模组,但该模式并未成为其主要销售模式。 清流工作室进一步梳理得知,觅睿科技还存在向深圳市智云看家科技有限公司(下称“智云看家”)、卓悦智能等主要模组客户采购摄像机整机或结构件的情况。对于这一情况,公司在不同版本的公告中给出了不同的说法。 在首轮问询回复公告中,觅睿科技在回复“客户与供应商重合的交易合理性、真实性及价格公允性”的问题时称,其向智云看家模组客户采购整机是为丰富产品型号、扩大销售业务; 
然而在2022年的新三板反馈意见回复函中,觅睿科技却称向智云看家采购的主要是结构件、电池电源等,采购原因是客户采购时看中由智云看家设计外观的摄像机产品。 根据公告,智云看家自2019年起便为觅睿科技的前五大客户,而觅睿科技新三板报告期与此次北交所IPO的报告期均覆盖2021年。此外,按照新三板公告的说法,公司同期向另一主要模组客户采购结构件等产品亦属类似情况。 更为特殊的是,觅睿科技针对其增值服务业务还向模组客户及其下游跨境电商客户设置了分成与返利等激励机制。根据公告,觅睿科技向其模组客户和跨境电商客户合计分成比例一般达35%,其中模组客户为10%,跨境电商为25%。 而据觅睿科技公告披露的相关内容,在同行可比公司之中,仅萤石网络披露了增值服务这一销售模式;不过进一步梳理得知,萤石网络对其经销商提供的返利比例(2020年、2021年)约6%。 
在激励机制下,觅睿科技的市场推广费亦出现激增。数据显示,2022年至2025年上半年,觅睿科技的市场推广费自804.87 万元增至2133.88万元,其中增值服务分成费自151.68万元增至981.47万元,占市场推广费比例自19%增至46%。 对于上述情况,监管层曾在觅睿科技2023年年报问询函中要求其说明投入大量销售费用进行市场推广的原因及合理性,是否符合行业惯例、市场推广相关活动是否属于带金销售或存在商业贿赂的情况。 生产依赖外协遭追问 除了销售模式外,觅睿科技以外协为主的生产模式亦引起监管追问。在此轮IPO过程中,北交所便要求公司说明其ODM业务仍以外协为主的合理性、真实性,是否符合行业惯例、是否对公司独立性、业务完整性构成影响等。 据了解,觅睿科技产品生产主要包括 PCBA 贴片和产品组装测试两大主要工序。招股书显示,觅睿科技涉及的生产环节仅包括组装,贴片和模组的生产均由外协加工完成。 
报告期内,觅睿科技在组装环节的自产比例虽然有所提升,但外协仍占据主导地位,相关产量占比超60%。相较之下,奥尼电子、萤石网络、安联锐视等同行可比公司仅在产能不足时进行部分工序外协,与其全流程依赖外协的模式存在差异。 
尽管如此,在首轮问询回复时,觅睿科技仍称其外协加工产品比例高符合行业惯例。根据公告,觅睿科技引用了同行可比公司中睿联技术作为可比案例,该公司亦采用外协为主的生产模式。 不过睿联技术的公告显示,其外协加工不涉及关键工序及零部件,公司自身亦负责产品的生产工艺流程开发,也会开展少量保密性强或小批量产品的批量生产。此外,睿联技术已于2024年底主动撤回IPO申请。 或也因此,觅睿科技在回复监管第二轮追问时,又列举了石头科技、龙旗科技等三家消费电子行业中采用 ODM 模式、以外协加工为主的企业,以说明其外协生产模式是否符合行业惯例。 清流工作室注意到,觅睿科技称石头科技全面采用委托加工且无自建基地;然而公开信息显示,石头科技早在2023年已开始自建工厂进行自主生产。此外,其引用的另一案例龙旗科技,外协产量(2022年上半年)占比也仅约20%。 关于外协生产模式,北交所还要求觅睿科技说明外协厂商是否曾直接对接公司客户,是否与公司存在竞争关系,并披露相关风险。觅睿科技回应称,双方业务分离,且不存在竞争,因此未专门披露相关风险; 不过清流工作室发现,其一名主要外协厂商罡扇广联,官网亦显示在售室内外家用摄像机等家居安防设备,或与公司存在业务重叠。此外,公司还存在与业务规模较大的外协商停止合作、且部分规模较小外协商收入主要来源于该公司的情况。 而对于未来是否逐步转向自产,觅睿科技则表示,其将以技术研发、品牌建设为主,未有将外协环节纳入自产的计划。据了解,觅睿科技此次IPO募资亦拟用于总部基地及品牌建设项目,而非安联锐视、奥尼电子等同行那样用于产能扩张。 除了上述情况外,在第三轮问询中,觅睿科技关于外协加工核查的充分性亦遭到监管问询。根据公告,在首轮问询回复中,公司称从原材料厂商发往外协厂商的运输费由原材料厂商承担;从公司仓库发往外协厂商的运输费由公司承担。 然而在二轮问询回复中,觅睿科技又称其向外协供应商直供的原材料(如主控芯片、传感器芯片等核心物料),外协方自提或由公司安排物流,但运输成本由外协方承担; 结构件等非核心物料则由供应商直接发往外协方,物流成本由供应商承担,因而公司原材料运输费用支出为0元。对此,北交所要求公司说明直供原材料时运输成本的承担方前后披露不一致的原因,原材料运费的承担方与合同约定是否一致。  |